null
  • TECH HELP

    TECH HELP LIVE TECH HELP AVAILABLE

  • LIVE INVENTORY

    LIVE INVENTORY WHAT YOU SEE IS WHAT WE HAVE

  • SAME DAY SHIPPING

    SAME DAY SHIPPING ORDER BY 4PM CDT MONDAY - FRIDAY

  • FAST, FREE SHIPPING

    FAST, FREE SHIPPING on ORDERS OVER $199*

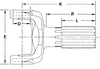
Spicer 2-82-58X 1310 1 3/8 X 16 Spline Yoke Shaft

RM1,511.19
Product Info
SKU:
2-82-58X
Condition:
New
Weight:
3.30 LBS
Current Stock: 40
Adding to cart… The item has been added
Spicer 2-82-58X 1310 1 3/8 X 16 Spline Yoke Shaft
28258X

PLEASE USE THE DANA ONILNE CENTER YOKE CATALOG TO SELECT YOUR PART NUMBERS

2-82-58X
JOINT SERIES:
SPLINE COUNT:16
SPLINE OUTSIDE DIAMETER:1.375
SPLINE LENGTH:2.500
CENTERLINE TO END OF SPLINE (K):7.062
NOTES:

UPC:
023913229764

Reviews
What our Customers Say